液体活检在临床肿瘤诊疗应用和医学检验实践中的专家共识
2018年10月
中华检验医学杂志,第41卷第10期 第724页-第733页
[1] JCM W,Massie C,Garcia-Corbacho J, et al. Liquid biopsies come of age: towards implementation of circulating tumour DNA[J]. Nat Rev Cancer, 2017, 17(4): 223-238.
[2] Abbosh C,Birkbak NJ,Wilson GA, et al. Phylogenetic ctDNA analysis depicts early-stage lung cancer evolution[J]. Nature, 2017, 545(7655): 446-451.
[3] Dagogo-Jack I,Shaw AT. Tumour heterogeneity and resistance to cancer therapies[J]. Nat Rev Clin Oncol, 2018, 15(2): 81-94.
[4] Carter L,Rothwell DG,Mesquita B, et al. Molecular analysis of circulating tumor cells identifies distinct copy-number profiles in patients with chemosensitive and chemorefractory small-cell lung cancer[J]. Nat Med, 2017, 23(1): 114-119.
[5] Newman AM,Bratman SV,To J, et al. An ultrasensitive method for quantitating circulating tumor DNA with broad patient coverage[J]. Nat Med, 2014, 20(5): 548-554.
[6] Girotti MR,Gremel G,Lee R, et al. Application of sequencing, liquid biopsies, and patient-derived xenografts for personalized medicine in melanoma[J]. Cancer Discov, 2016, 6(3): 286-299.
[7] Miyamoto DT,Lee RJ,Kalinich M, et al. An RNA-Based digital circulating tumor cell signature is predictive of drug response and early dissemination in prostate cancer[J]. Cancer Discov, 2018, 8(3): 288-303.
[8] Merker JD,Oxnard GR,Compton C, et al. Circulating tumor DNA analysis in patients with cancer: American Society of Clinical Oncology and College of American Pathologists Joint Review[J]. J Clin Oncol, 2018, 36(16): 1631-1641.
[9] Tabernero J,Lenz HJ,Siena S, et al. Analysis of circulating DNA and protein biomarkers to predict the clinical activity of regorafenib and assess prognosis in patients with metastatic colorectal cancer: a retrospective, exploratory analysis of the CORRECT trial[J]. Lancet Oncol, 2015, 16(8): 937-948.
[10] Shaw AT,Friboulet L,Leshchiner I, et al. Resensitization to Crizotinib by the Lorlatinib ALK Resistance Mutation L1198F[J]. N Engl J Med, 2016, 374(1): 54-61.
[11] Xu RH,Wei W,Krawczyk M, et al. Circulating tumour DNA methylation markers for diagnosis and prognosis of hepatocellular carcinoma[J]. Nat Mater, 2017, 16(11): 1155-1161.
[12] Phallen J,Sausen M,Adleff V, et al. Direct detection of early-stage cancers using circulating tumor DNA[J]. Sci Transl Med, 2017, 9(403).
[13] Cohen JD,Javed AA,Thoburn C, et al. Combined circulating tumor DNA and protein biomarker-based liquid biopsy for the earlier detection of pancreatic cancers[J]. Proc Natl Acad Sci U S A, 2017, 114(38): 10202-10207.
[14] Newman AM,Lovejoy AF,Klass DM, et al. Integrated digital error suppression for improved detection of circulating tumor DNA[J]. Nat Biotechnol, 2016, 34(5): 547-555.
[15] Jones S,Anagnostou V,Lytle K, et al. Personalized genomic analyses for cancer mutation discovery and interpretation[J]. Sci Transl Med, 2015, 7(283): 283ra53.
[16] Cristofanilli M,Budd GT,Ellis MJ, et al. Circulating tumor cells, disease progression, and survival in metastatic breast cancer[J]. N Engl J Med, 2004, 351(8): 781-791.
[17] Dawson SJ,Tsui DW,Murtaza M, et al. Analysis of circulating tumor DNA to monitor metastatic breast cancer[J]. N Engl J Med, 2013, 368(13): 1199-1209.
[18] Haber DA,Velculescu VE. Blood-based analyses of cancer: circulating tumor cells and circulating tumor DNA[J]. Cancer Discov, 2014, 4(6): 650-661.
[19] Hüsemann Y,Geigl JB,Schubert F, et al. Systemic spread is an early step in breast cancer[J]. Cancer Cell, 2008, 13(1): 58-68.
[20] Murlidhar V,Reddy RM,Fouladdel S, et al. Poor Prognosis Indicated by Venous Circulating Tumor Cell Clusters in Early-Stage Lung Cancers[J]. Cancer Res, 2017, 77(18): 5194-5206.
[21] Guo W,Sun YF,Shen MN, et al. Circulating Tumor Cells with Stem-Like Phenotypes for Diagnosis, Prognosis, and Therapeutic Response Evaluation in Hepatocellular Carcinoma[J]. Clin Cancer Res, 2018, 24(9): 2203-2213.
[22] Pantel K,Denève E,Nocca D, et al. Circulating epithelial cells in patients with benign colon diseases[J]. Clin Chem, 2012, 58(5): 936-940.
[23] Allegra CJ,Jessup JM,Somerfield MR, et al. American Society of Clinical Oncology provisional clinical opinion: testing for KRAS gene mutations in patients with metastatic colorectal carcinoma to predict response to anti-epidermal growth factor receptor monoclonal antibody therapy[J]. J Clin Oncol, 2009, 27(12): 2091-2096.
[24] Tan WL,Jain A,Takano A, et al. Novel therapeutic targets on the horizon for lung cancer[J]. Lancet Oncol, 2016, 17(8): e347-e362.
[25] Shaw AT,Engelman JA. ALK in lung cancer: past, present, and future[J]. J Clin Oncol, 2013, 31(8): 1105-1111.
[26] Hanna N,Johnson D,Temin S, et al. Systemic Therapy for Stage IV Non-Small-Cell Lung Cancer: American Society of Clinical Oncology Clinical Practice Guideline Update[J]. J Clin Oncol, 2017, 35(30): 3484-3515.
[27] Dagogo-Jack I,Brannon AR,Ferris LA, et al. Tracking the Evolution of Resistance to ALK Tyrosine Kinase Inhibitors through Longitudinal Analysis of Circulating Tumor DNA[J]. JCO Precis Oncol, 2018: 2018.
[28] Baselga J,Lewis PGD,Verma S, et al. Relationship between Tumor Biomarkers and Efficacy in EMILIA, a Phase III Study of Trastuzumab Emtansine in HER2-Positive Metastatic Breast Cancer[J]. Clin Cancer Res, 2016, 22(15): 3755-3763.
[29] Loibl S,Gianni L. HER2-positive breast cancer[J]. Lancet, 2017, 389(10087): 2415-2429.
[30] Jang S,Atkins MB. Which drug, and when, for patients with BRAF-mutant melanoma?[J]. Lancet Oncol, 2013, 14(2): e60-69.
[31] Lennerz JK,Kwak EL,Ackerman A, et al. MET amplification identifies a small and aggressive subgroup of esophagogastric adenocarcinoma with evidence of responsiveness to crizotinib[J]. J Clin Oncol, 2011, 29(36): 4803-4810.
[32] Seymour MT,Brown SR,Middleton G, et al. Panitumumab and irinotecan versus irinotecan alone for patients with KRAS wild-type, fluorouracil-resistant advanced colorectal cancer (PICCOLO): a prospectively stratified randomised trial[J]. Lancet Oncol, 2013, 14(8): 749-759.
[33] De Roock W,De Vriendt V,Normanno N, et al. KRAS, BRAF, PIK3CA, and PTEN mutations: implications for targeted therapies in metastatic colorectal cancer[J]. Lancet Oncol, 2011, 12(6): 594-603.
[34] Yu M,Bardia A,Aceto N, et al. Cancer therapy. Ex vivo culture of circulating breast tumor cells for individualized testing of drug susceptibility[J]. Science, 2014, 345(6193): 216-220.
[35] Shigeyasu K,Tazawa H,Hashimoto Y, et al. Fluorescence virus-guided capturing system of human colorectal circulating tumour cells for non-invasive companion diagnostics[J]. Gut, 2015, 64(4): 627-635.
[36] Bardelli A,Pantel K. Liquid Biopsies, What We Do Not Know (Yet)[J]. Cancer Cell, 2017, 31(2): 172-179.
[37] Thress KS,Paweletz CP,Felip E, et al. Acquired EGFR C797S mutation mediates resistance to AZD9291 in non-small cell lung cancer harboring EGFR T790M[J]. Nat Med, 2015, 21(6): 560-562.
[38] Liu MC,Shields PG,Warren RD, et al. Circulating tumor cells: a useful predictor of treatment efficacy in metastatic breast cancer[J]. J Clin Oncol, 2009, 27(31): 5153-5159.
[39] Nagrath S,Jack RM,Sahai V, et al. Opportunities and challenges for pancreatic circulating tumor cells[J]. Gastroenterology, 2016, 151(3): 412-426.
[40] Siravegna G,Mussolin B,Buscarino M, et al. Clonal evolution and resistance to EGFR blockade in the blood of colorectal cancer patients[J]. Nat Med, 2015, 21(7): 795-801.
[41] Russo M,Siravegna G,Blaszkowsky LS, et al. Tumor Heterogeneity and Lesion-Specific Response to Targeted Therapy in Colorectal Cancer[J]. Cancer Discov, 2016, 6(2): 147-153.
[42] Arena S,Siravegna G,Mussolin B, et al. MM-151 overcomes acquired resistance to cetuximab and panitumumab in colorectal cancers harboring EGFR extracellular domain mutations[J]. Sci Transl Med, 2016, 8(324): 324ra14.
[43] Miyamoto DT,Lee RJ,Stott SL, et al. Androgen receptor signaling in circulating tumor cells as a marker of hormonally responsive prostate cancer[J]. Cancer Discov, 2012, 2(11): 995-1003.
[44] Pailler E,Oulhen M,Borget I, et al. Circulating Tumor Cells with Aberrant ALK Copy Number Predict Progression-Free Survival during Crizotinib Treatment in ALK-Rearranged Non-Small Cell Lung Cancer Patients[J]. Cancer Res, 2017, 77(9): 2222-2230.
[45] Jennings LJ,Arcila ME,Corless C, et al. Guidelines for Validation of Next-Generation Sequencing-Based Oncology Panels: A Joint Consensus Recommendation of the Association for Molecular Pathology and College of American Pathologists[J]. J Mol Diagn, 2017, 19(3): 341-365.
[46] Alonzo TA,Pepe MS. Using a combination of reference tests to assess the accuracy of a new diagnostic test[J]. Stat Med, 1999, 18(22): 2987-3003.
[47] Mathias PC,Turner EH,Scroggins SM, et al. Applying Ancestry and Sex Computation as a Quality Control Tool in Targeted Next-Generation Sequencing[J]. Am J Clin Pathol, 2016, 145(3): 308-315.
收藏此内容
推荐给朋友
液体活检(liquid biopsy)在肿瘤临床诊断治疗领域的应用日益广泛,是实现对肿瘤"个体化精准医疗"的重要手段。为科学规范液体活检技术在临床检验中的应用,中华医学会检验医学分会、国家卫生健康委员会临床检验中心共同制定了《液体活检在临床肿瘤诊疗应用和医学检验实践中的专家共识》,并广泛征求了临床肿瘤专家和医学检验专家的意见。
本应用建议最后经中华医学会检验医学分会和国家卫生健康委员会临床检验中心组织专家进行讨论修改后,由中华医学会检验医学分会、国家卫生健康委员会临床检验中心共同发布。鉴于液体活检技术发展迅速,本应用建议将适时修订,以适应医学发展和满足临床应用的需求。
液体活检是指利用人体体液作为标本来源检测获取肿瘤相关信息的技术[1,2]。相比于传统侵入式组织活检,液体活检具有依从性佳、标本易获取、特异性好等优势;更重要的是,其能有效克服肿瘤异质性,可有效实现精准的肿瘤辅助诊断、实时监测、疗效评价及预后判断[2]。因此,液体活检有望成为癌症早期辅助诊断、伴随诊断、治疗监测及预后评估的理想技术。液体活检主要包括循环肿瘤DNA(circulating tumor DNA,ctDNA)、循环肿瘤细胞(circulating tumor cell,CTC)和外泌体等检测,其中ctDNA与CTC是目前最受关注的两类液体活检靶标[3,4]。ctDNA是指人体血液循环中携带有肿瘤特异性基因突变、缺失、插入、重排、拷贝数变异及甲基化等信息的DNA片段,其主要来源于坏死或凋亡的肿瘤细胞、循环肿瘤细胞或者肿瘤细胞分泌的外泌体[5]。CTC是指自发或被动地从实体肿瘤病灶脱落进入到血液循环的肿瘤细胞。作为肿瘤转移/复发的"种子",CTC携带有大量与肿瘤发生、发展、转移以及耐药相关的信息[6,7]。
在临床实践过程中应该谨慎评估液体活检的分析有效性、临床有效性以及临床实用性[8]。本专家共识围绕CTC和ctDNA两种靶标,综合近年来发表的液体活检领域重要研究成果、结合我国肿瘤液体活检的临床实践需求,就相关的临床常用检测技术的实施和质量管理提供常规指导原则。本共识主要分为两大部分:(1)液体活检的临床应用,(2)液体活检的医学检验实践。
目前,实验室常用的ctDNA检测技术包括扩增受阻突变体系(amplification refractory mutation system,ARMS)、二代测序(next-generation sequencing,NGS)、数字PCR(digital PCR,dPCR)和核酸质谱检测等。ARMS方法是目前获得中国食品药品监督管理局(China Food and Drug Administration,CFDA)批准可用于临床ctDNA检测的方法,在临床实践中应用相对普及。由于NGS方法在技术与成本方面存在瓶颈,使得ARMS在检测诸如EGFR等已知突变中具有明显优势。针对未知突变的发掘,NGS方法则具有其他方法无可比拟的技术优势。包括Nature Medicine[8]、Lancet Oncology[9]及New England Journal of Medicine[10]在内诸多顶级期刊所报道的多项临床试验结果证实NGS在耐药监测中具有重要的临床价值:通过NGS监测可有效发掘耐药新突变,及时调整干预措施,切实提高靶向治疗疗效。dPCR和基于质谱的核酸检测方法尽管可应用于已知突变ctDNA的检测,但仅限于实验室自建,尚缺乏高等级循证医学证据的支持,目前仍难以进入临床实践。基于上述研究结果与临床实际,专家组认为检测已知、单个靶向治疗敏感或耐药型突变时,建议使用ARMS方法;检测已知、多个平行临床治疗靶点或发现未知基因、探索临床价值与相关机制时建议使用NGS方法;dPCR具有验证NGS检测结果的潜能,但在应用前应当严格评估其检测性能与临床意义。
CellSearch平台是目前唯一被CFDA批准用于定性检测循环血中上皮来源肿瘤细胞的技术。其在判断转移性结直肠癌、乳腺癌及前列腺癌患者预后的临床应用价值具有高等级循证医学证据支持。但此检测技术存在漏检率较高、富集后CTC活性差难以进行后续基因组分析等缺点。其他检测技术如免疫磁珠法和微孔过滤法等,尽管在多方面展现出优良的CTC检测性能,但目前仍缺乏足够的循证医学证据支持其临床应用。故临床常规检测CTC,建议各实验室选择适合自身条件的检测技术,在充分评估其检测性能后,应用于日常工作
随着检测技术敏感度提高,目前ctDNA已可在早期肝癌、结直肠癌、乳腺癌、胰腺癌以及肺癌患者循环中被检出[11,12,13],提示ctDNA对于这几种恶性肿瘤具有早期辅助诊断潜能。必须注意的是,特定突变例如P53突变可在健康人群中被检出[14];此外,可用于早期诊断辅助ctDNA分子谱在不同癌种变异度较大且都未经过大样本临床验证,实际效能仍不明确[15]。因此,需要探索更加特异的ctDNA分子谱并设计大规模前瞻性临床试验证实其价值,目前距离真正临床应用还有较大距离。
既往CTC研究多集中于其转移/复发的预测价值[16,17,18]。近年来研究证实CTC的释放是一种肿瘤早期事件,提示CTC对肿瘤早期辅助诊断具有重要价值[19,20,21]。然而非肿瘤患者例如炎症性肠炎或慢性肝炎患者体中可检出低水平的假阳性结果[21,22]。由此可见,目前CTC并非一种完美的早期辅助诊断靶标。此外,目前也缺乏CTC展现出优于影像学诊断的临床证据。综上,现阶段CTC仍不适合单独用于肿瘤早期辅助诊断,需要更多的循证医学证据证明其价值。
肿瘤精准治疗可通过检测肿瘤相应的基因信息,选择合适的靶向药物用于后续治疗。故ctDNA检测可提供十分重要的参考信息。截止2018年3月,主要肿瘤相关基因改变的靶向药物选择如表1所示。
需要注意的是,目前ctDNA检测仅在非小细胞肺癌中被美国食品药品监督管理局(Food and Drug Administration,FDA)批准用于指导EGFR酪氨酸激酶抑制剂选择并写入美国国立综合癌症网络(National Comprehensive Cancer Network,NCCN)指南。对于其他药物选择,目前仍处于探索阶段,尤其在检测T790M时,对阴性结果应尽可能通过后续的组织检测进行确认。因此,未来还需要更多前瞻性循证医学证据来支撑ctDNA的指导作用。
CTC作为完整细胞,具有多种来源的肿瘤信息,包括蛋白、DNA突变、编码及非编码RNA信息等[18]。针对CTC的体外培养与药敏实验被证明可用于筛选靶向药物,具有巨大的临床转化潜能[4,34]。但是,现有临床CTC检测体系在活性CTC分离问题上仍存在关键性的技术瓶颈,尚不能满足提供多元化信息以指导靶向用药的临床需求;其他CTC分离检测技术或指导价值不明确或短时间内难以转化。故尽管CTC检测对于指导临床实行精准治疗具有重要的潜在价值,但在更先进的技术和更可靠的临床证据出现之前,不鼓励在实际临床工作中用其指导靶向化疗。
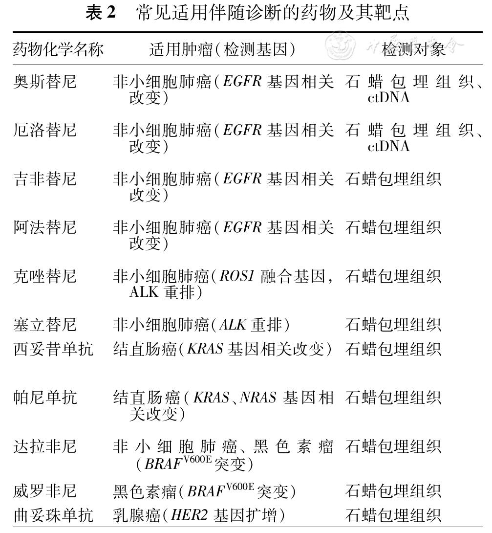
靶向药物使用过程中实行伴随诊断有助于确保药物安全性与有效性,是执行"精准医疗"理念的核心步骤之一。因此,伴随诊断在临床肿瘤综合管理中的价值愈发显著。截至2018年4月,已有多种靶向药物伴随诊断系统被FDA批准用于实际临床工作,常见适用伴随诊断的药物及其靶点如表2所示。
ctDNA检测相对于常规组织活检具有非侵入性、患者依从性好、异质性低、可反复取材等优势,其在靶向药物伴随诊断中具有很大的优势[1]。目前,ctDNA检测应用于非小细胞肺癌EGFR靶向治疗伴随诊断已被NCCN写入指南。未来伴随着更先进技术以及更多临床证据的出现,将会有越来越多ctDNA检测用于靶向药物伴随诊断。
目前并无循证医学证据提示CTC可应用于伴随诊断,但小规模研究显示CTC分子谱分析对于靶向药物伴随诊断具有积极意义[35]。未来需要更多的高级别临床证据充分探索CTC在伴随诊断中的作用。
相比传统的影像学与血清蛋白类肿瘤标志物,ctDNA在反映疗效方面具有更好的特异性与敏感度,理论上可准确反映机体肿瘤负荷的细微变化[1]。已有小规模队列研究证实连续监测肿瘤患者体内ctDNA突变丰度的变化可反映治疗后个体肿瘤负荷变化,及时提示临床更换有效的治疗策略[6,18,36]。但是,目前ctDNA检测存在重复性不佳、不同实验室间检测结果一致性较差、检测结果在不同实验室间互换性低、缺乏量化DNA负荷的最佳单位等缺陷,严重制约了ctDNA在临床实践中的应用价值[37]。因此,检测ctDNA反映实时肿瘤疗效仍处于临床前阶段,亟待技术进步与大规模RCT研究来充分验证其价值。
CTC在反映疗效中的优势在于其信息的多维性,除数量变化外还可提供丰富的参数供临床分析,从而系统地描绘出肿瘤演进分子图谱。研究显示CTC动态变化与疗效显著相关,且较影像学与蛋白类标志物展现出更好的敏感度与特异性[7,38]。但是,在现有检测技术条件下其疗效评估效能略逊于ctDNA,且CTC检测存在诸如重复性较差、循环空间异质性、缺乏理想分离方案等缺陷,限制其大规模临床应用[17]。因此,CTC暂时不是一种可直接应用于临床疗效监测的理想靶标,其转化有待更好的检测技术出现与更多的临床证据证实。
ctDNA检测对于包括肺癌、结直肠癌、乳腺癌在内的多种实体瘤进展具有重要预警价值,其丰度改变可早于影像学发现复发/转移灶[1]。这意味着可通过ctDNA检测筛选出复发/进展高风险的患者,为其在临床进展前创造干预治疗的机会。此外,ctDNA丰度也与肿瘤患者无病生存期(disease free survival,DFS)以及总体生存期(overall survival,OS)密切相关,特定亚克隆ctDNA的检出对预测患者预后具有重要预测价值[37]。但是,目前大部分报道为小样本研究,缺乏大样本、多中心、前瞻性设计的临床试验;此外亦缺乏高级别循证医学证据支持患者能够从ctDNA指导的临床决策中获得比常规肿瘤管理更多的临床收益[8,36,37]。因此,临床转化ctDNA用于肿瘤进展与不良预后早期预警仍需要更多的高级别循证医学证据。
CTC检测被FDA审批可用于预警转移性结直肠癌、转移性乳腺癌、转移性前列腺癌患者的疾病进展/不良预后[18]。对其他实体恶性肿瘤例如恶性黑色素瘤、肝癌、胃癌等,CTC也展现出良好的预测价值[39]。但是,目前仍缺乏足够的循证医学证据支持CTC检测在其他恶性肿瘤中的早期预警价值。未来需要更多设计良好的临床试验来证实CTC在肿瘤进展/不良预后早期预警中的价值。
ctDNA在反映靶向治疗获得性耐药中具有天然优势,通过高灵敏度方法追踪ctDNA变异情况,进而绘制肿瘤获得性耐药基因变化演进图谱有助于揭示耐药新机制,发现新的治疗靶点[40,41];在发现特定亚克隆与耐药关联性的基础上,深入分析耐药克隆亚群并探究其分子机制,可为逆转获得性耐药提供充分的转化依据[42]。因此,ctDNA是一种非常理想的耐药机制探索切入点。需要注意的是,目前此领域的研究正处于起步阶段,还不足以引入临床实践。
CTC本身作为肿瘤转移/复发的"种子",其展现出的干细胞样特征、上皮-间充质转化特征、以及极强的耐受能力都提示其是肿瘤演进过程中耐受治疗的生力军与基石[43]。已有研究证实通过分析CTC基因谱可揭示化疗耐受的具体机制,并藉此逆转耐药[44]。但是目前此领域研究仍局限于极小部分的患者,对肿瘤的异质性与复杂性考虑并不充分,广泛性仍有待验证。
液体活检实验室对于场地的空间、环境(温度、湿度、电压、水质)和分区有严格要求。建议根据开展项目预留出仪器和辅助设备的装载空间,以及操作和数据处理的工作空间。仪器不可直接安装于空调下方和阳光直射处,四周应留出适当空间便于日常操作、定期维护保养和检修。实验室温湿度等环境因素应严格参照厂商建议的最适工作条件设定,以保证仪器正常运行。为保证仪器检测性能的稳定和可靠,建议配备稳压的连续不间断电源。实验室应根据实际用途,制定适宜的水质标准,定期质检。
涉及核酸检测的实验室,各工作区空气及人员流向需严格参照《医疗机构临床基因扩增检验实验室工作导则》配置,工作中有严格避免污染的措施:(1)前处理和建库时,建议避免低浓度标本与高浓度标本分开,如胸腔积液、腹腔积液标本与血液、脑脊液和尿液标本分开,避免标本间的交叉污染;(2)扩增前后的操作步骤分开,避免扩增产物污染非扩增区;(3)影响检测结果的特异处理步骤应独立分区。样品制备区及其他分区需要时应配备通风柜或超净台,实验室应配置固定和移动紫外线灯,波长为254 nm,照射时离实验台的高度一般为60~90 cm。
涉及细胞培养时,操作人员必须更换、穿戴好工作服、鞋、帽和口罩方能进行实验。有关细胞培养的操作均在超净台上完成,严格按无菌程序操作,所有进入细胞培养室的人员都必须遵守实验室有关的规章制度。
依据《中华人民共和国卫生行业标准-临床实验室安全准则》、《中华人民共和国国家标准实验室生物安全通用要求》和《危险化学品安全管理条例》等相关文件,实验室应制定适当的安全防护措施。实验室需安装安全冲淋设施和洗眼器。实验过程中使用的化学危险品应贴有成分标签,按说明要求分类储存、双人双锁。依据《医疗卫生机构医疗废弃物管理办法》,结合实际情况,对实验过程中产生的固体、液体危险废弃物的收集、存放和处理原则。建议实验室责任人定期组织实施安全评估。
实验室管理者应监督液体活检项目的顺利实施和开展,为临床提供精准的个体化医疗服务,并确保实验室设备设施的完善、分区环境和生物安全符合相关法规和条例,同时指导实验室人员的规范化流程培训和教育。
建议开展液体活检项目的实验室根据需求配备具有临床检验、临床肿瘤学、遗传学、分子生物学、及生物信息分析学科背景的多类跨学科的人员。实验操作人员需熟练掌握分子生物学理论与技术、经技术相关的理论和操作实践培训,通过技能考核,获得上岗资质后才能正式上岗,在岗期间仍需定期培训和考核。特殊技术人员(如CTC形态学观察人员等)在岗期间除定期个人培训和考核,还需完成人员间比对考核。初学人员建议在有经验人员的指导下完成操作。生物信息分析人员应兼具生物信息学、分子生物学和(或)临床医学专业背景。报告签发需由获得中级及以上职称,具备分子生物学、遗传学和临床医学等多种专业背景,从事肿瘤液体活检相关工作2年及以上,经培训合格的本单位执业医师或者授权签字人(高级职称或医学博士学位)执行。
1.实验室必须根据实验室的质量管理体系与法规要求撰写规范化文件。实验室规范化文件如表3所示。
2.液体活检实验方法的执行:实验室主任需要确保液体活检实验方法在开展前完成检测性能确立与临床应用评估、建立完善的质量控制体系、编写从标本采集到结果解释全过程的规范化操作规程并且签字许可新的液体活检实验方法认证报告以及执行。
在临床实践过程中,应综合考虑到患者病灶累及部位、转移情况的复杂性、不同体液标本的特征,优先选择液体活检靶标最易检出部位标本(例如广泛腹腔/盆腔转移患者可优选腹水;中枢转移性肿瘤可优选脑脊液);针对难以判断的患者,建议联合多种体液标本的检测结果,为临床勾勒肿瘤演化的全貌,提供多维的肿瘤患者诊疗的图谱。体液标本选择一般规律如表4所示:
体液中存在较强的背景干扰,加之液体活检的信息源极其微量,易在分析过程中出现偏差,因此液体活检对分析全过程的要求相对较高,尤其在标本预处理步骤需避免背景细胞或核酸对ctDNA和CTC的稀释作用,同时进一步防止对CTC的破坏和对ctDNA片段化以及降解,导致最终假阴性结果。
临床实验室能实现多种不同体液标本内ctDNA的检测,本应用建议仅概述常见体液标本处理的基本原则,对于其他体液标本的处理建议参考权威文献或抽提试剂盒的说明。
(1)血浆:目前研究表明最佳的标本类型为血浆,且最好采用含细胞稳定剂的抗凝管或者EDTA抗凝管采集血液。常规采集流程如下:肘部采集静脉血10 ml(采血量视具体情况而定,建议不少于10 ml,避免因标本量不足导致假阴性结果),避免凝血、溶血及空腹状态。若选择EDTA-K2抗凝采血管,采血后轻柔颠倒8~10次,采集完毕即刻送至检测实验室,建议冰浴送检,防止白细胞裂解。建议2 h内进行两步离心完成血浆分离,分离后的血浆可直接进行抽提或保存于-80 ℃冰箱直至抽提;若选择Streck采血管(特殊抗凝剂和保护剂),采血后轻柔颠倒8~10次,采集完毕无需即刻送至检测实验室(可室温保存3~5 d),常温转运保存即可。建议在7 d内进行两步离心完成血浆分离,分离后的血浆可直接进行抽提或保存于-80 ℃冰箱直至抽提。两步离心法:在低温(4 ℃)条件下,先以1 900×g转速将标本离心10 min,吸取上清,再以16 000×g转速离心10 min,最终获得无细胞的血浆标本。
(2)胸腔积液、腹腔积液:临床医师通过胸膜腔或腹腔穿刺术,采集胸腔积液或腹腔积液20 ml置于预添加EDTA抗凝剂的无菌容器中(采集量视具体情况而定),采集完毕应即刻送至检测实验室,常温保存。建议2 h内完成两步离心分离上清(同血浆分离步骤),分离后的上清可直接进行抽提或保存于-80 ℃冰箱直至抽提。
(3)尿液:留取随机中段尿20 ml置于无菌容器(采集量视具体情况而定),采集完毕应即刻送至检测实验室,常温保存。建议2 h内完成两步离心分离上清(同血浆分离步骤),分离后的上清可直接进行抽提或保存于-80 ℃冰箱直至抽提。
(4)脑脊液:临床医生通过腰椎穿刺术,采集脑脊液2~5 ml置于无菌容器(采集量视具体情况而定),采集完毕应即刻送至检测实验室,常温保存。建议2 h内完成两步离心分离上清(同血浆分离步骤),分离后的上清可直接进行抽提或保存于-80 ℃冰箱直至抽提。
(5)唾液:患者在标本采集前1 h内应禁食、禁饮、禁烟以及禁止口腔清理程序。采集早晨9~10点的唾液标本置于无菌容器,采集完毕应即刻送至检测实验室,常温保存。建议2 h内完成低温2 600×g离心15 min并分离上清,分离后的上清可直接进行抽提或保存于-80 ℃冰箱直至抽提。
肘部采集静脉血10 ml(采血量视具体情况而定,建议不少于10 ml,避免因标本量不足导致假阴性结果),避免凝血或溶血。采血完毕应即刻送至检测实验室,常温保存。若选择EDTA-K2抗凝采血管,建议24 h内完成检测;若选择专用细胞保存采血管,建议72 h内完成检测。
在正式应用于临床前,应对检测技术或实施流程逐步优化,并完成相关性能验证或确认。各实验室在进行性能验证时,可结合自身特点与检测项目需求,在本章节设定框架下制定合适的性能验证流程。若优化实施要素,建议对检测技术或实施流程进行再验证或确认,以保证优化后的性能符合检验和临床要求。再验证或确认的程度和范围视优化的要素和程度而定。验证或确认必须贯穿整个实验流程。
分析性能验证项目应包括特异性、敏感度、测定下限、重复性、准确性、抗干扰能力六项。验证具体内容应遵循CLSI相关文件指示,具体参考如表5所示。
NGS方法性能确认须包含阳性预期值(Positive Predictive Value, PPV)、阳性百分比一致性、重复性、可报告范围/参考范围、最低检出限、抗干扰性能、临床有效性、及生信分析流程确认。确认具体内容应遵循CAP相关共识文献指示,具体参考如表6所示。
对已完成性能确认的检测体系进行改进或改动时,仅需依据体系改变部分作出相应验证即可,无需重新进行完整系统验证。
CTC检测体系应依据相应EP文件对其精密度、正确度、可报告范围、参考范围进行性能验证,具体参考如表7所示。
实验室质量管理体系分为质量保证和质量控制,需贯穿液体活检的整个实施流程,即从分析前、分析中到分析后。完善的质量管理和控制用于确保检测系统稳定性和结果可靠性,有效避免误差,为临床肿瘤诊疗提供更为准确的证据。
质控品选择在质量管理中具有关键性作用。应按照定性或定量的实验目的选择合适的质控品,以期达到理想的质量管理质量。质控品选择标准如表8所示。
关注患者状态,标本采集时的患者状态将影响检测结果,如基础状态、治疗方案、肿瘤转移情况,因此选择适当的采集时间点极为重要。确保患者在标本采集前两周前未进行化疗或放疗,以避免假阴性的结果;对存在严重炎症的肿瘤患者,建议在白细胞恢复正常水平后再行检测,以避免假阴性结果;推荐早晨空腹采取静脉血,以防止油脂影响DNA提取和检测。标本采集、运输和预处理:严格按照液体活检标准操作程序(standard operating procedure, SOP)实施,如有疑问请及时与临床联系和反馈。避免标本存在溶血、凝块和脂血等情况,以保证后续检测结果的准确和可靠。
抽提模板质控:凡下游涉及PCR或测序等方法,建议采用多种方法对模板核酸的质量进行评估,包括纯度、浓度和完整性,以确保满足检测平台的最低要求。
为监测分析过程中的每个步骤,要求质控品与标本的操作步骤基本相一致。建议优选商品化的质控品,若缺乏商品化产品,实验室可尝试自建。质控品的选择和构建首先需注意与临床患者标本的模拟度,同时保证组份稳定且均一,数量充足,便于长时间分析:(1)质控品配制:建议由经验丰富的专业人员在专门区域进行构建、配制和分装,切勿在临床标本操作区域。自建质控品要求采用高灵敏的检测方法进行评价;(2)质控要求:对于定性检测项目,建议运行弱阳性、阴性质控品以及空白对照;对于定量检测项目,建议运行定值、阴性质控品以及空白对照。考虑到每个检测平台的实际成本和临床可操作性,实验室可自行规定质控频率和质控覆盖位点;(3)质控规则:无论是商品化或自建质控品,实验室需建立质控的可接受标准。定量检测项目建议使用质控图和设定的质控规则。
(1)室间质量评价(extemal quality assessment, EQA):通过参加国内外相关的EQA评价实验室检测能力,分析和总结能力比对的结果,关注评价结果的趋势或改变;(2)其他评价方式:对于无室间质量评价计划的检测项目,建议与外部实验室相同或相近的方法比对。
(1)文库质量:构建的文库在上机测序前需进行质量分析,应设定每个检测项目的文库质量要求,明确接受或拒绝的标准;(2)测序芯片:测序时根据检测标本量和质量要求选择合适的芯片,以保证测序质量和靶区覆盖深度;(3)生物信息分析质量指标:单碱基质量、碱基质量中位数、重复reads百分比、包含接头序列的reads数量、回贴reads百分比、目标区域reads百分比、目标区域的平均深度、目标区域测序均一度。
分析后质量管理涉及多方面因素,需联合生物信息学、分子生物学、遗传学和临床医学专业背景的多人合作完成报告签发和临床解释。
依据检测靶标和技术的不同,液体活检的报告内容也有所差异,但原则上检测报告一般应体现以下内容:(1)检测名称,如xx肿瘤xx基因变异检测报告;xx肿瘤CTC检测报告等;(2)患者基本信息:姓名、性别、年龄、住院号、送检科室及医生等;(3)标本基本信息:标本类型(血浆、胸腹水、脑脊液、尿液等)、标本性状(是否存在凝块、溶血、脂血等)、采样时间、收样时间、送检日期和报告日期;(4)病理诊断信息:肿瘤组织类型、TNM分期等;(5)检测方法和平台以及其重要的参数说明;(6)检测结果和cut-off值(基于检测技术的性能或临床建议);(7)临床意义解读:临床意义解读应客观平实地描述,对于疾病相关性只描述既往研究中的疗效或预测,不能出现使用何种治疗手段或策略的语言,同时报告中应附上相关的权威指南、参考文献、专业数据库和分析工具网址;(8)备注:若检测项目、方法、平台和结果等存在局限性,建议在报告中明确指出,避免不必要的诊疗误差;(9)若检测失败,应阐述检测失败的原因;(10)最终报告应由报告检测者、制定审核者和报告签发人联合审定签发。
液体活检的报告解读建议实验室人员和临床医生共同完成,报告解释应综合考虑:(1)患者基本状态:标本采集前的治疗情况、标本采集与治疗时间间隔、是否存在严重炎症等;(2)疾病基本状态:分子病理结果、肿瘤组织类型和分期、进展情况等;(3)检测方法和平台的特征,包括检测敏感度和特异性以及检测过程中的影响因素等;(4)检测结果评判标准,如非典型肿瘤细胞和循环肿瘤微栓的判断和报告;数字PCR检测过程中阳性液滴的设门和空白限的设定;生物信息分析过程中对特殊标本测序数据的过滤和软件参数的调整。
液体活检技术正以前所未有的速度向前发展。随着分子生物学技术的不断革新,液体活检检测的灵敏度与特异性也不断提高,使其成为未来对抗肿瘤的一大"利器"。未来液体活检发展将集中于三个方面:(1)新临床应用拓展,例如CTC体外培养联合药敏筛选个体化治疗药物、获得的CTC进一步用于各种方法(如ARMS、FISH、NGS等)检测肿瘤基因突变、ctDNA克隆进化分析揭示化疗获得性耐药机制、以及液体活检技术指导生物免疫治疗;(2)新的检测靶标发掘,外泌体、血小板以及循环非编码RNA已经展现出巨大临床应用潜能,有待更加深入系统的研究证实其价值;(3)新检测技术开发与转化应用,包括单细胞测序、质谱技术、微流控芯片及多普勒光谱等尖端技术正逐步走出基础研究实验室,进入临床实验室,依赖这些技术将切实提高液体活检的质量。
我们应从检验医学的角度出发,立足于"准确性"与"临床有效性"这两个关键点,对液体活检项目的检验性能与临床意义进行系统评估,为指导临床精准诊疗提供充分的理论基础与转化依据。我们需要不断总结经验,不断提高认识,进一步加强规范,提高检测质量,积极推进液体活检的发展,助力肿瘤精准诊疗。